Read Domingo Club's Year in Review: 2021 → link

Fermentor v0.3

This article is part of: tools.

Fermentor v0.3 Cabinet ↓

Fermentor v0.3 Electronic board ↓

Fermentor v0.3 Electronic case ↓

Fermentor v0.3 Electronic code ↓

Fermentor v0.3 Notes ↓

At Domingo Club, we make fermented food, open-source tools and explore collaboration with natural processes to promote understanding, transparency, resilience and equity in our global food system.

We're developing an open-source fermentor that can be easily fabricated anywhere to promote fermented plant-based protein (tempeh) everywhere. An fermentor is a device that maintains the necessary parameters, such as temperature and humidity, for an environment suitable for the growth of mycelium (the vegetative part of fungi) and microorganisms of all kinds.

View and download all fabrication files

Created 17/11/2021

Updated 25/11/2021

Fermentor v0.3 Cabinet 

Documentation in progress

This part will be documented. In the meantime, find the files there

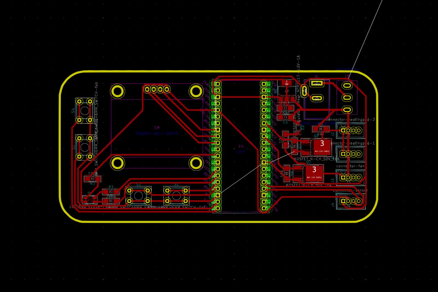
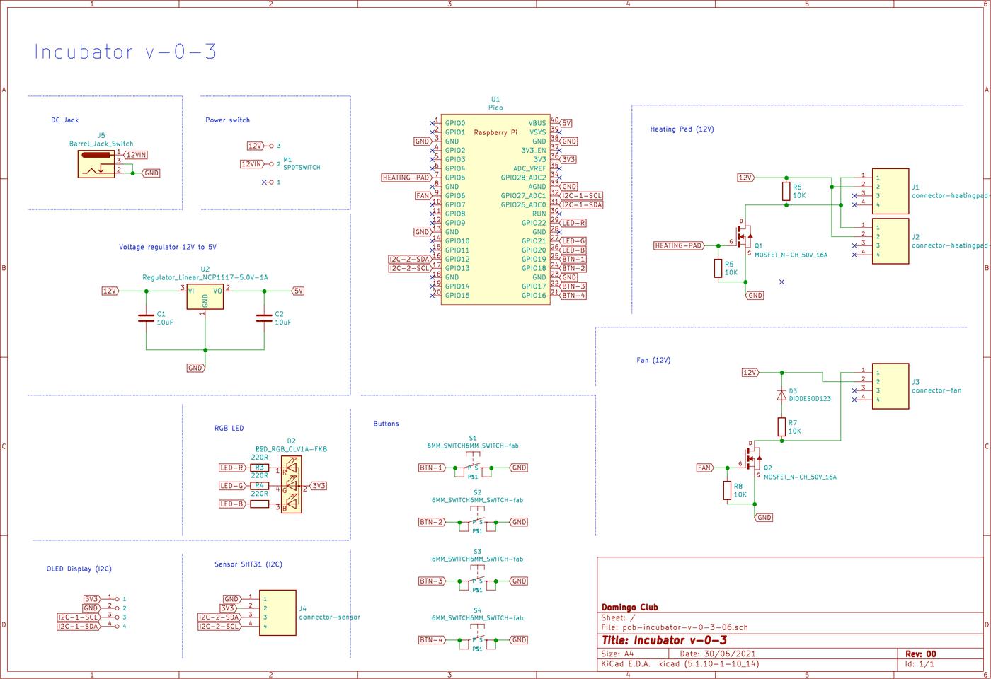
Fermentor v0.3 Electronic board 

The main electronic components of the fermentor are: a Rapsberry Pico mounted on a custom electronic board, an OLED display and four buttons, a general toggle switch, a temperature and humidity sensor, a fan and two heating pads.

View and download all fabrication files

Electronic board

List of components

Total price: 47,13€

Unlinked components must be updated.

Schematic

Schematic
Schematic

PCB design

PCB design
PCB design
PCB front
PCB front
PCB back
PCB back

Documentation in progress

Fermentor v0.3 Electronic case 

Documentation in progress

This part will be documented. In the meantime, find the files there

Fermentor v0.3 Electronic code 

Documentation in progress

This part will be documented. In the meantime, find the files there

Fermentor v0.3 Notes 

Notes on the current build of the Fermenter, ideas and improvements for the next version, what we like and what we dislike.

Next version

It is hard to finish one version without starting to think about the next.

Fabrication

We would like to simplify the fabrication process of the fermenter and therefore its design. By reducing the number of machines and materials needed to make it. We would like to explore a laser-cut model only so that it is easier for everyone to make their own.

Finishing

Adding colours! We would like to add a protective, coloured finish to the wooden board. This will give the Domingo touch but more importantly protect it from moisture and bacteria colonies.